Skip to main content
Home
Download
Pricing
Contact Sales
Sign In
Sign Up
kit24.pro
3
templates
All Prices
All Templates
All Languages
Search templates
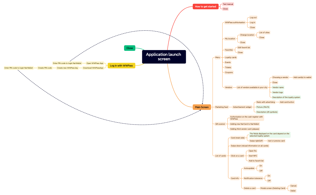
Application launch screen
kit24.pro
Free
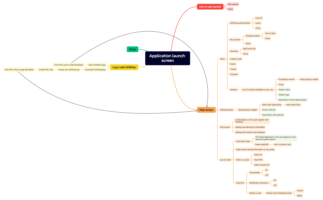
Application launch screen
kit24.pro
Free
Logic Chart
kit24.pro
Free