Skip to main content
Home
Download
Pricing
Why Submit?
Submit
Kirill Ivanov
1
templates
All Prices
All Templates
All Languages
Search templates
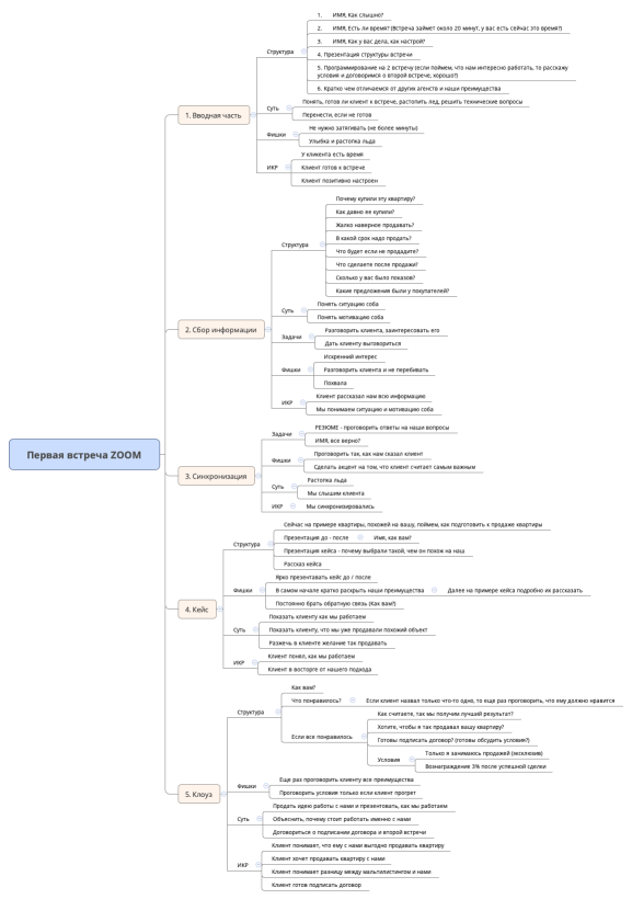
Первая встреча ZOOM
Kirill Ivanov
Free