Skip to main content
Home
Download
Pricing
Why Submit?
Submit
Kei Lee
3
templates
All Prices
All Templates
All Languages
Search templates
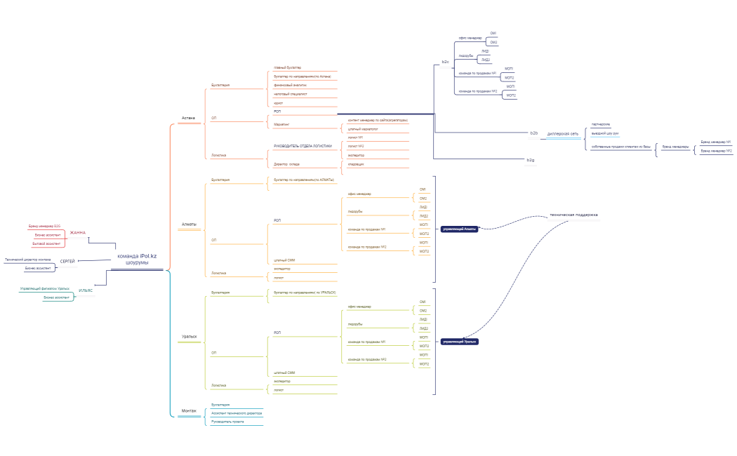
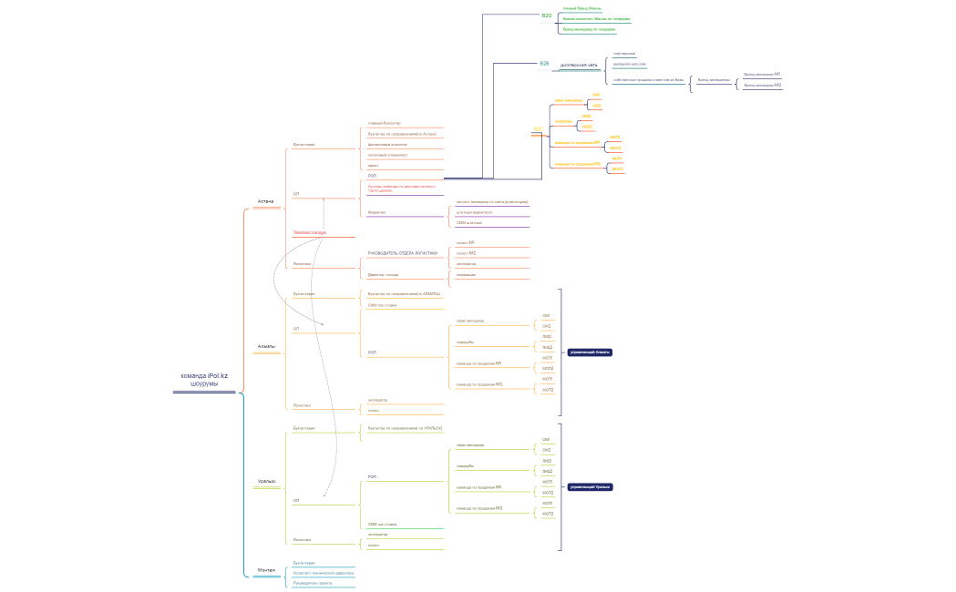
команда iPol.kzшоурумы
Kei Lee
Free
команда iPol.kzшоурумы
Kei Lee
Free
команда iPol.kzшоурумы
Kei Lee
Free