Skip to main content
Home
Download
Pricing
Why Submit?
Submit
kDOXDyPQYy
3
templates
All Prices
All Templates
All Languages
Search templates
Parasites
kDOXDyPQYy
Free
Virues
kDOXDyPQYy
Free
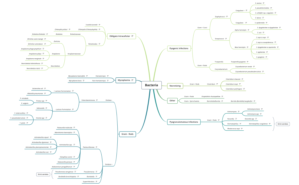
Bacteria
kDOXDyPQYy
Free