Skip to main content
Home
Download
Pricing
Why Submit?
Submit
KATERINA PIROGOVA
1
templates
All Prices
All Templates
All Languages
Search templates
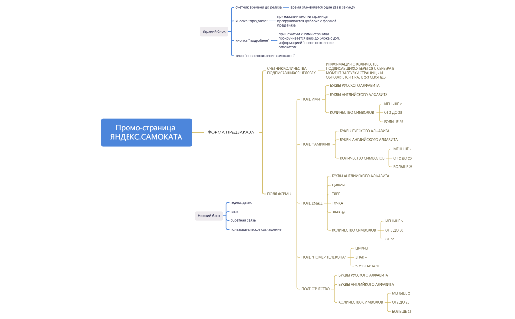
Промо-страница ЯНДЕКС.САМОКАТА
KATERINA PIROGOVA
Free