Skip to main content
Home
Download
Pricing
Why Submit?
Submit
Kate Podsekaeva
1
templates
All Prices
All Templates
All Languages
Search templates
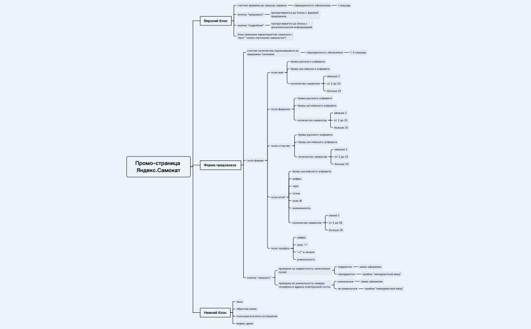
Промо-страница Яндекс.Самокат
Kate Podsekaeva
Free