Skip to main content
Karla Luengo

Karla Luengo

12templates
ADMINISTRACIÓN DE LOS RECURSOS HUMANOS
ADMINISTRACIÓN DE LOS RECURSOS HUMANOS
Karla Luengo
Free
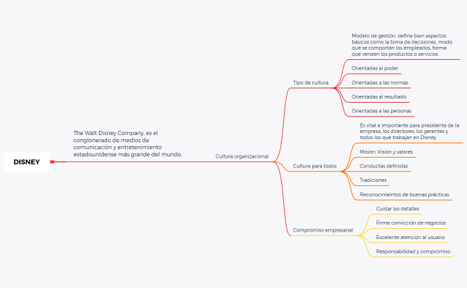
DISNEY
DISNEY
Karla Luengo
Free
COMPORTAMIENTO HUMANO EN EL TRABAJO
COMPORTAMIENTO HUMANO EN EL TRABAJO
Karla Luengo
Free
CONCEPTOS BASICOS
CONCEPTOS BASICOS
Karla Luengo
Free
ENTORNO POLITICO Y LEGAL
ENTORNO POLITICO Y LEGAL
Karla Luengo
Free
FINANZAS INTERNACIONALES
FINANZAS INTERNACIONALES
Karla Luengo
Free
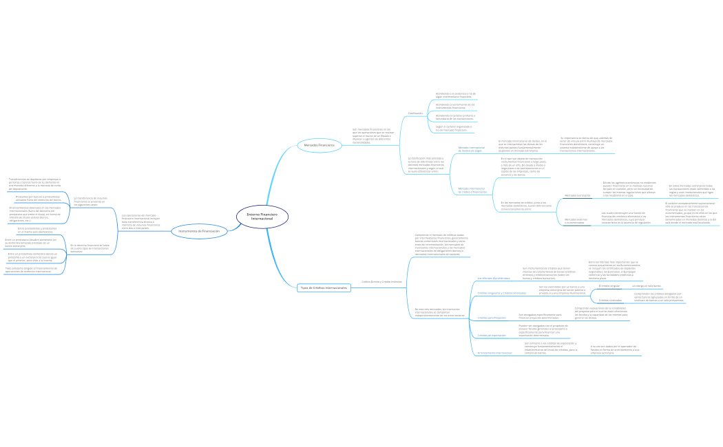
Entorno Financiero Internacional
Entorno Financiero Internacional
Karla Luengo
Free
Entorno Financiero Internacional
Entorno Financiero Internacional
Karla Luengo
Free
Entorno Financiero Internacional
Entorno Financiero Internacional
Karla Luengo
Free