Skip to main content
Home
Download
Pricing
Why Submit?
Submit
Karen Quijano
1
templates
All Prices
All Templates
All Languages
Search templates
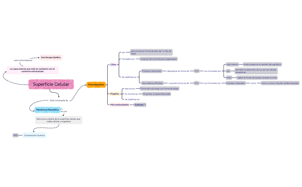
Superficie Celular
Karen Quijano
Free