Skip to main content
Home
Download
Pricing
Why Submit?
Submit
Julia Flores
1
templates
All Prices
All Templates
All Languages
Search templates
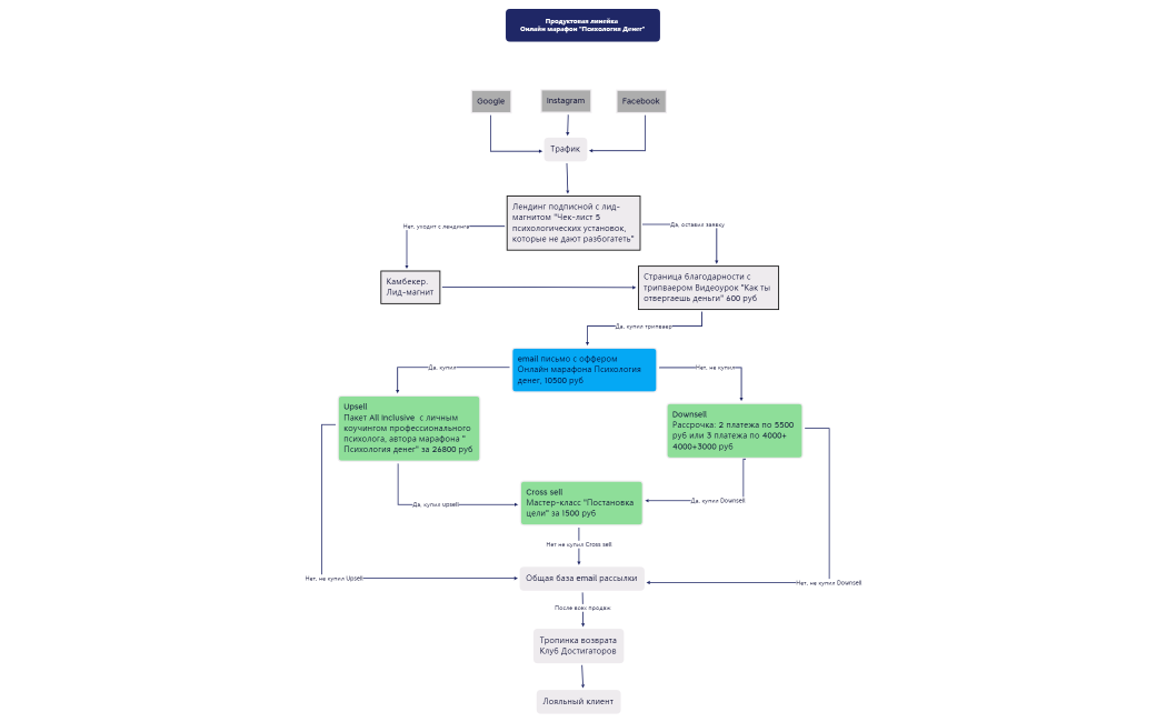
Продуктовая линейка
Julia Flores
Free