Skip to main content
Home
Download
Pricing
Why Submit?
Submit
ju rezende
1
templates
All Prices
All Templates
All Languages
Search templates
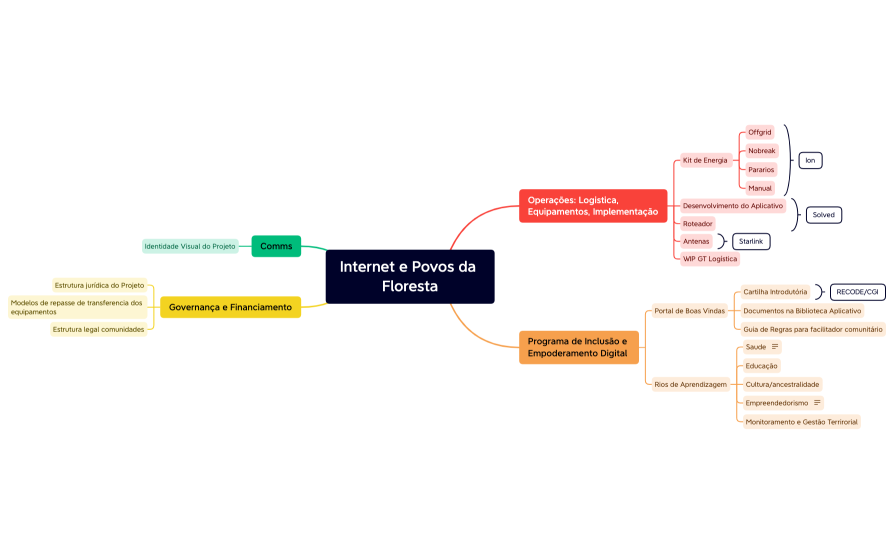
Internet e Povos da Floresta
ju rezende
Free