Skip to main content
Jouri

Jouri

5templates
Untitled
Untitled
Jouri
Free
Untitled
Untitled
Jouri
Free
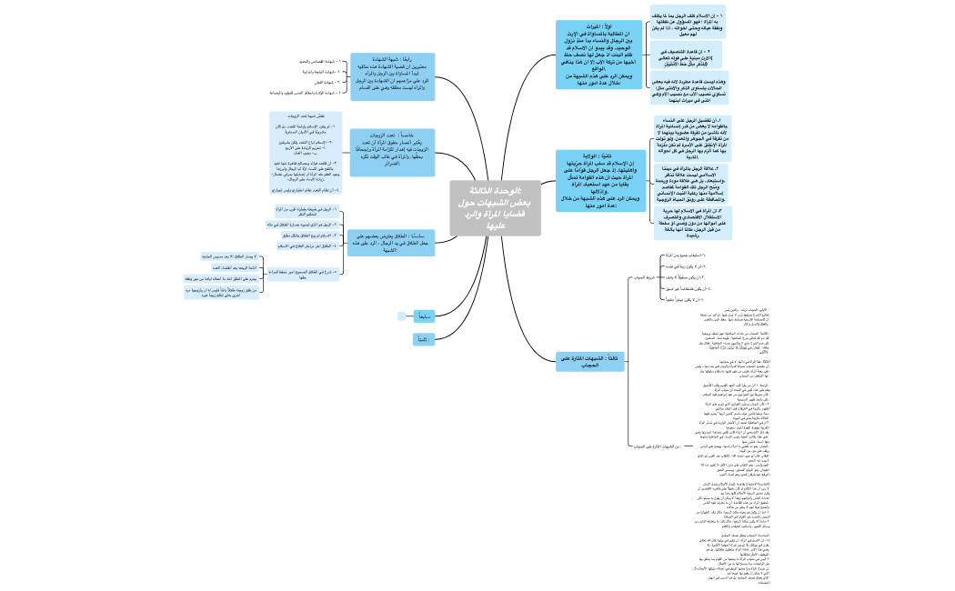
الوحدة الثالثة:بعض الشبهات حول قضايا المرأة والرد عليها
الوحدة الثالثة:بعض الشبهات حول قضايا المرأة والرد عليها
Jouri
Free
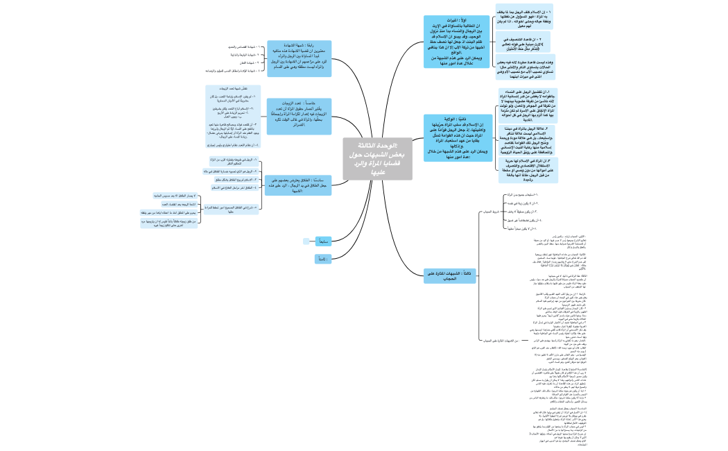
الوحدة الثالثة:بعض الشبهات حول قضايا المرأة والرد عليها
الوحدة الثالثة:بعض الشبهات حول قضايا المرأة والرد عليها
Jouri
Free
BlankMap 2-4 2 (3)
BlankMap 2-4 2 (3)
Jouri
Free