Skip to main content
Home
Download
Pricing
Why Submit?
Submit
Jennie V
7
templates
All Prices
All Templates
All Languages
Search templates
Map 1
Jennie V
Free
Map 1
Jennie V
Free
Map 1
Jennie V
Free
Map 1
Jennie V
Free
Map 1
Jennie V
Free
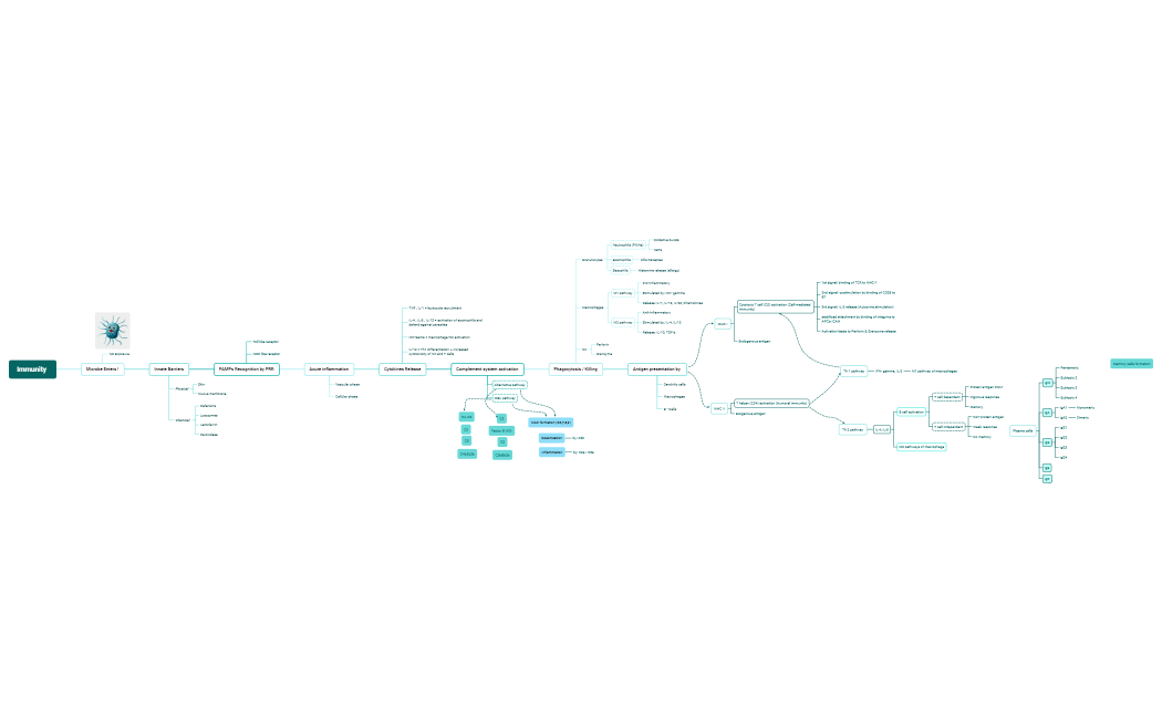
Innate Immunity.xmind
Jennie V
Free
Map 1
Jennie V
Free