Skip to main content
Jennet Ojarova

Jennet Ojarova

6templates
Untitled
Untitled
Jennet Ojarova
Free
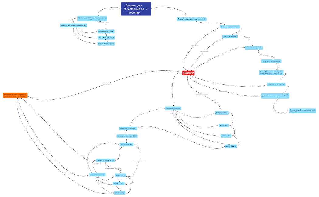
Email стратегия FEZA
Email стратегия FEZA
Jennet Ojarova
Free
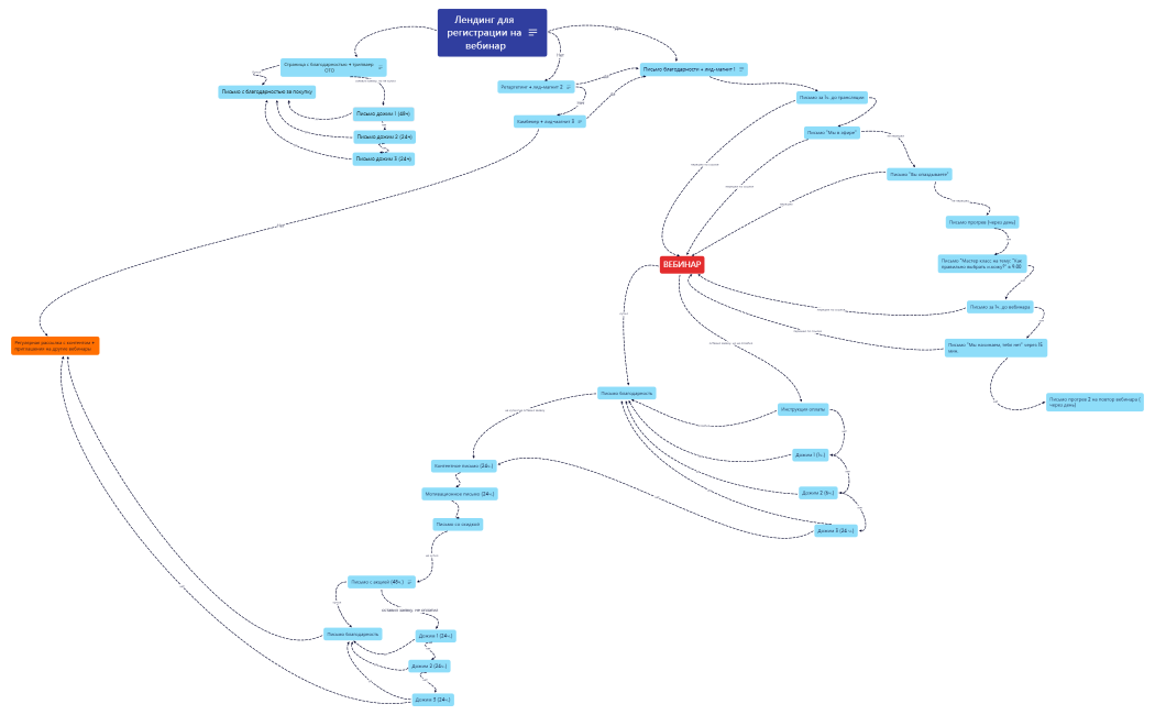
Email стратегия FEZA
Email стратегия FEZA
Jennet Ojarova
Free
Автовебинар дз 1
Автовебинар дз 1
Jennet Ojarova
Free
Автовебинар дз 1
Автовебинар дз 1
Jennet Ojarova
Free
Основной продукт
Основной продукт
Jennet Ojarova
Free