Skip to main content
Home
Download
Pricing
Why Submit?
Submit
Jannik Meier
3
templates
All Prices
All Templates
All Languages
Search templates
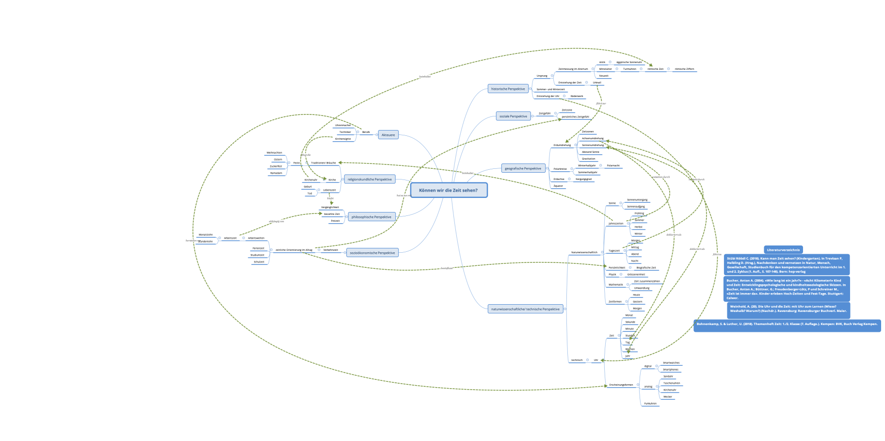
Können wir die Zeit sehen?
Jannik Meier
Free
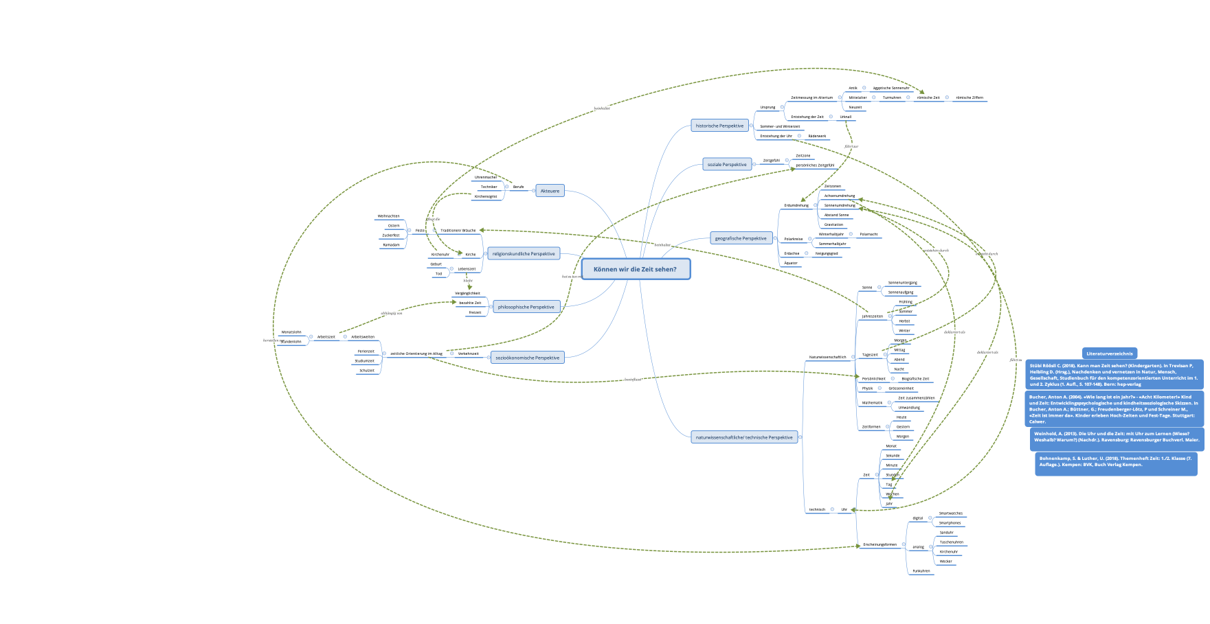
Können wir die Zeit sehen?
Jannik Meier
Free
Können wir die Zeit sehen?
Jannik Meier
Free