Skip to main content
Janine

Janine

4templates
Themenfeld 1
Themenfeld 1
Janine
Free
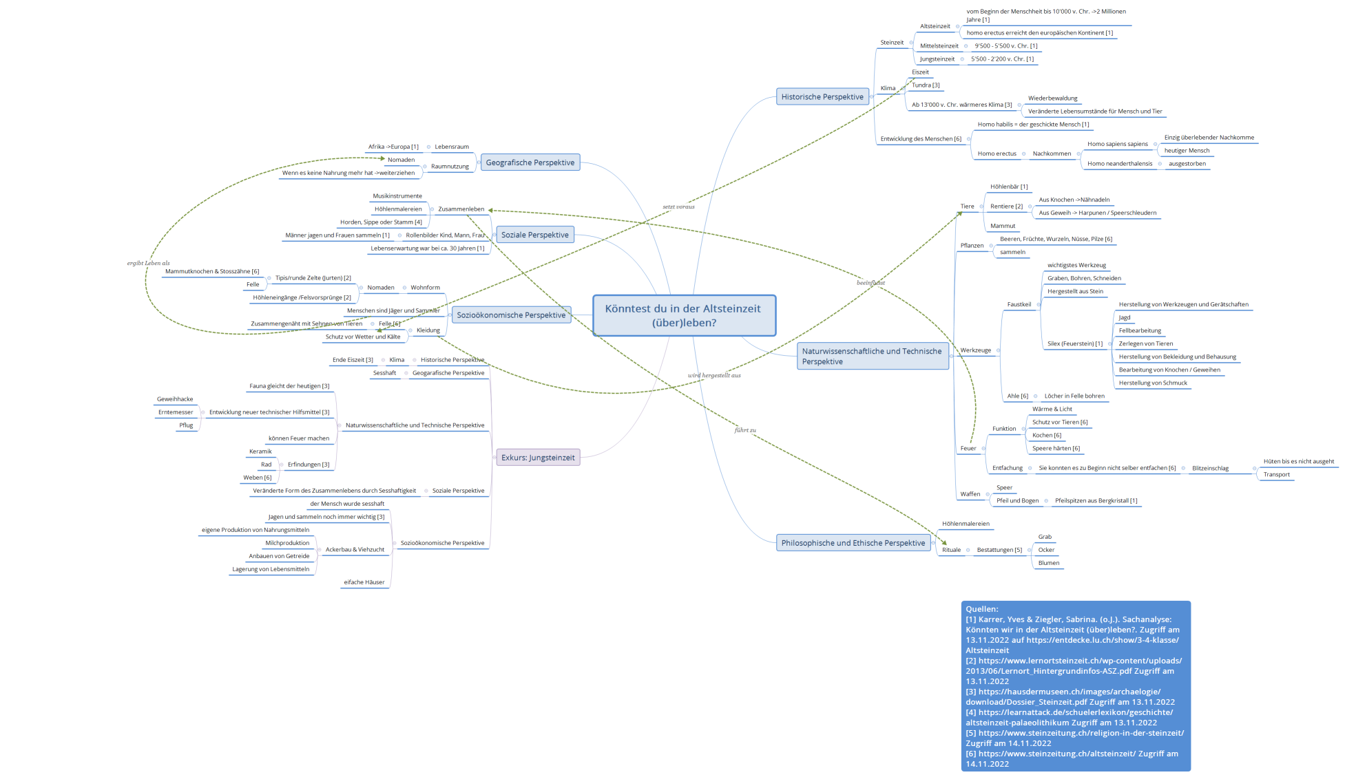
Könntest du in der Altsteinzeit (über)leben?
Könntest du in der Altsteinzeit (über)leben?
Janine
Free
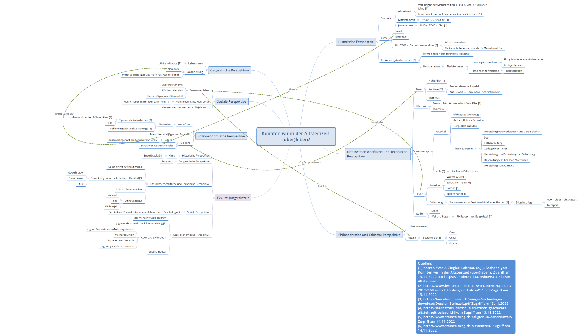
Könnten wir in der Altsteinzeit (über)leben?
Könnten wir in der Altsteinzeit (über)leben?
Janine
Free
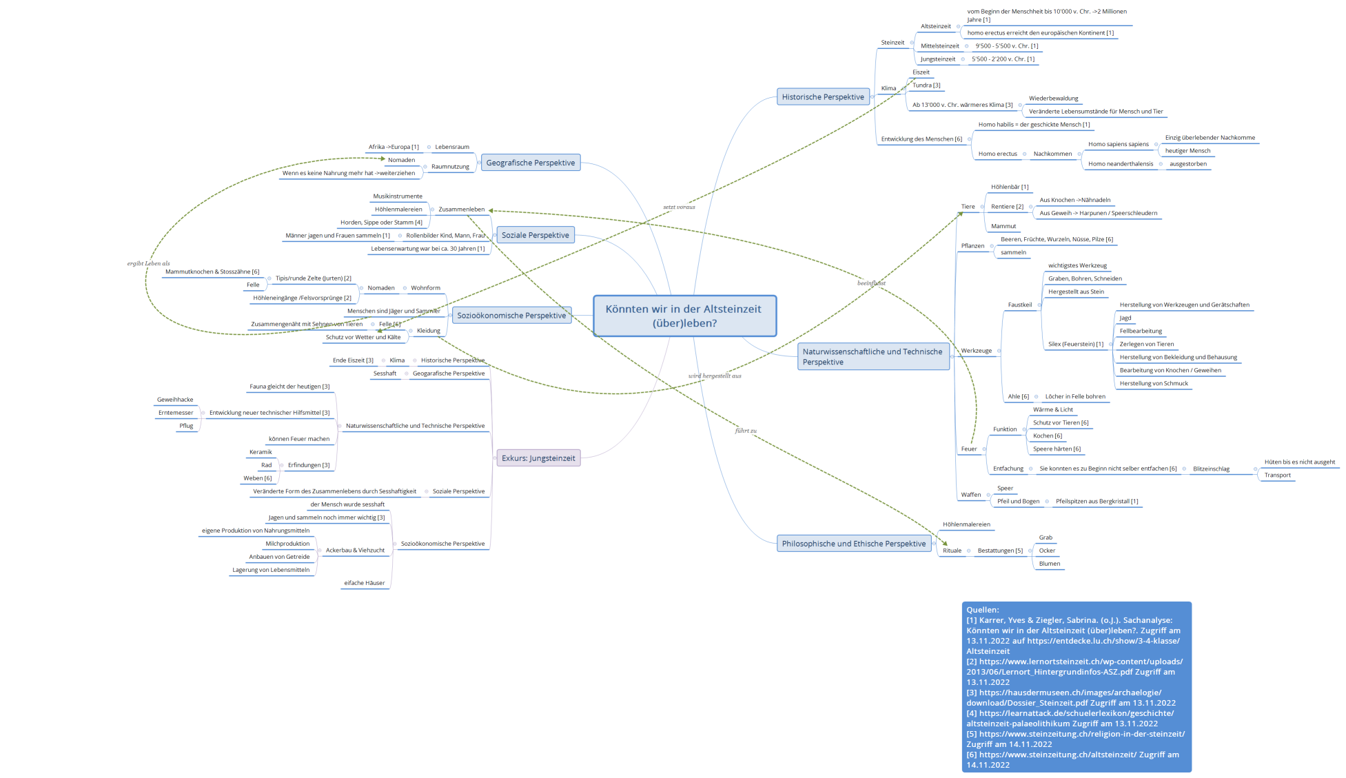
Könnten wir in der Altsteinzeit (über)leben?
Könnten wir in der Altsteinzeit (über)leben?
Janine
Free