Skip to main content
Home
Download
Pricing
Why Submit?
Submit
J H
3
templates
All Prices
All Templates
All Languages
Search templates
Narrative Map
J H
Free
Narrative Map
J H
Free
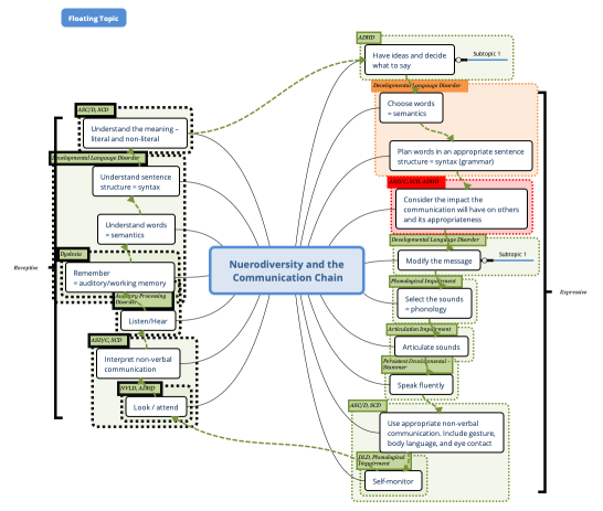
Nuerodiversity and the Communication Chain
J H
Free