Skip to main content
Home
Download
Pricing
Why Submit?
Submit
J CB
2
templates
All Prices
All Templates
All Languages
Search templates
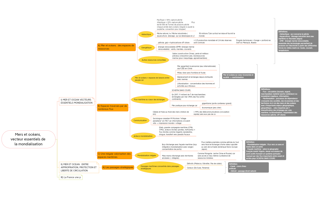
Mers et océans, vecteur essentiels de la mondialisation
J CB
Free
NRJ aujourd'hui et demain
J CB
Free