Skip to main content
itgrade

itgrade

29templates
Приложение
Приложение
itgrade
Free
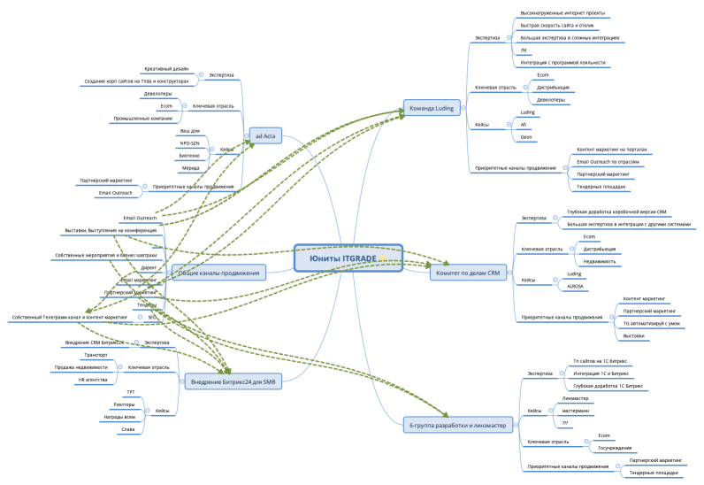
Юниты ITGRADE
Юниты ITGRADE
itgrade
Free
Юниты ITGRADE
Юниты ITGRADE
itgrade
Free
Журнал Люди - Бренды
Журнал Люди - Бренды
itgrade
Free
Журнал Люди и Бренды
Журнал Люди и Бренды
itgrade
Free
Умения отдела веб-разработки
Умения отдела веб-разработки
itgrade
Free
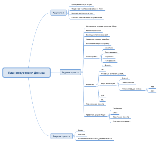
План подготовки Дениса
План подготовки Дениса
itgrade
Free
План подготовки Дениса
План подготовки Дениса
itgrade
Free
Технические хард скиллы менеджера проектов
Технические хард скиллы менеджера проектов
itgrade
Free