Skip to main content
ilmir valeev

ilmir valeev

3templates
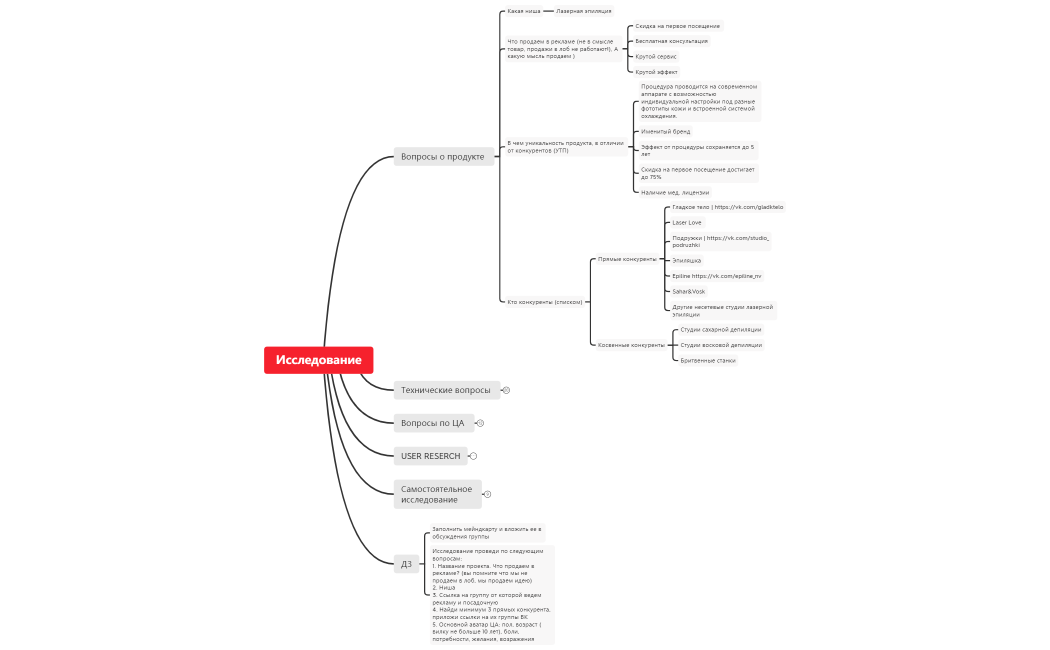
1_6_Yuzer_Reserch_Sozvonitsya_s_chelovekom_i_poluchit_otvety_na_voprosy
1_6_Yuzer_Reserch_Sozvonitsya_s_chelovekom_i_poluchit_otvety_na_voprosy
ilmir valeev
Free
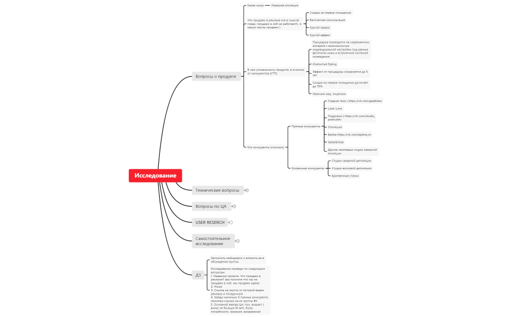
1_6_Yuzer_Reserch_Sozvonitsya_s_chelovekom_i_poluchit_otvety_na_voprosy (1)
1_6_Yuzer_Reserch_Sozvonitsya_s_chelovekom_i_poluchit_otvety_na_voprosy (1)
ilmir valeev
Free
1_6_Yuzer_Reserch_Sozvonitsya_s_chelovekom_i_poluchit_otvety_na_voprosy
1_6_Yuzer_Reserch_Sozvonitsya_s_chelovekom_i_poluchit_otvety_na_voprosy
ilmir valeev
Free