Skip to main content
Hung Pham

Hung Pham

5templates
Eco agri
Eco agri
Hung Pham
Free
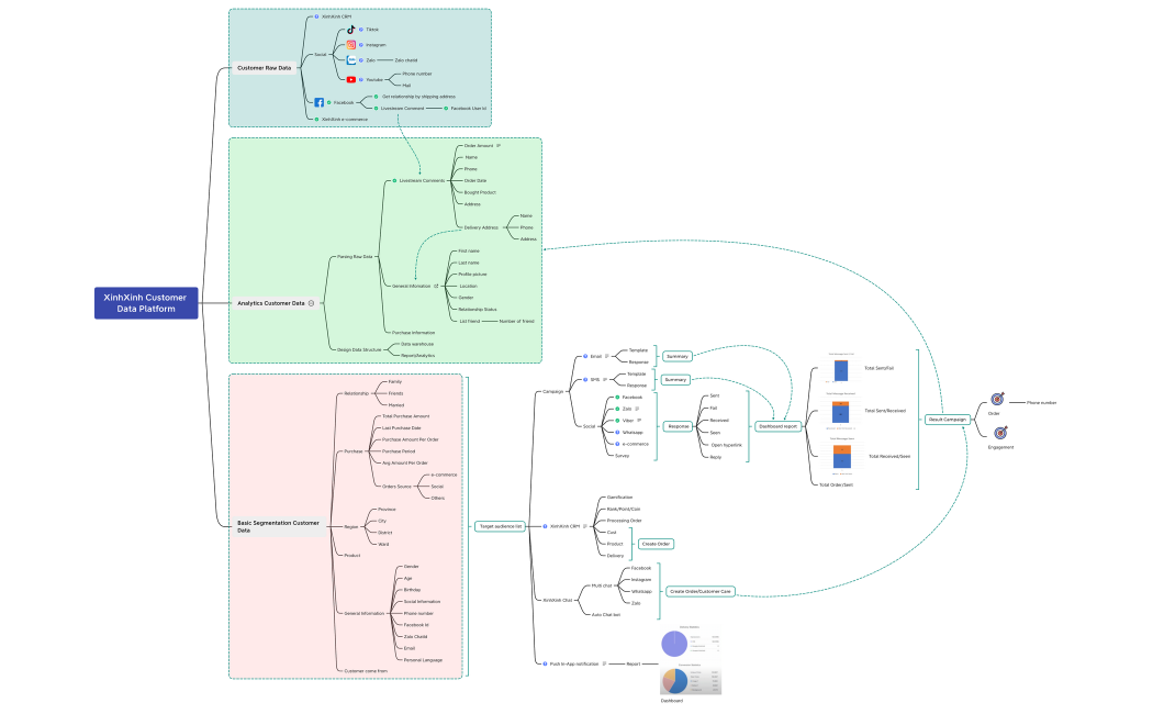
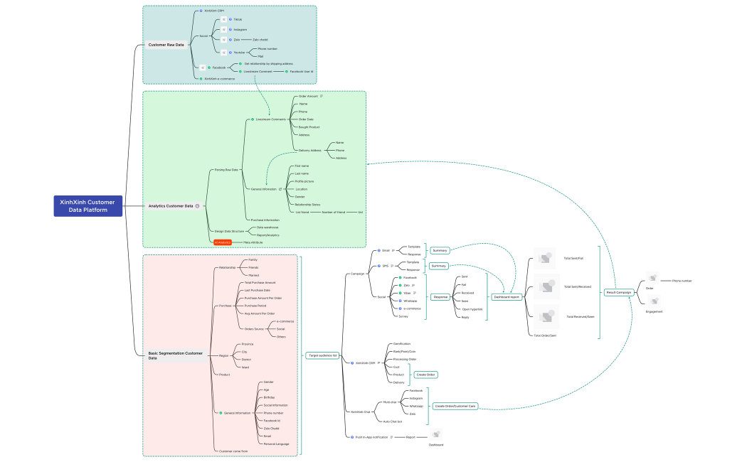
XinhXinh Customer Data Platform
XinhXinh Customer Data Platform
Hung Pham
Free
Project_Execution_EA_View-WzzY7H-Co7TIPX-27031
Project_Execution_EA_View-WzzY7H-Co7TIPX-27031
Hung Pham
Free
XinhXinh Customer Data Platform
XinhXinh Customer Data Platform
Hung Pham
Free
XinhXinh Customer Data Platform
XinhXinh Customer Data Platform
Hung Pham
Free