Skip to main content
Home
Download
Pricing
Why Submit?
Submit
Hazuki Kuroda
1
templates
All Prices
All Templates
All Languages
Search templates
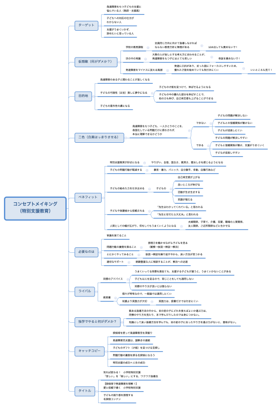
コンセプトメイキング (特別支援教育)
Hazuki Kuroda
Free