Skip to main content
Halwa Zukhrufa

Halwa Zukhrufa

38templates
BUDGET KOL  10 JUTA
BUDGET KOL 10 JUTA
Halwa Zukhrufa
Free
EMPATHY MAPS
EMPATHY MAPS
Halwa Zukhrufa
Free
Marketing Program  2024
Marketing Program 2024
Halwa Zukhrufa
Free
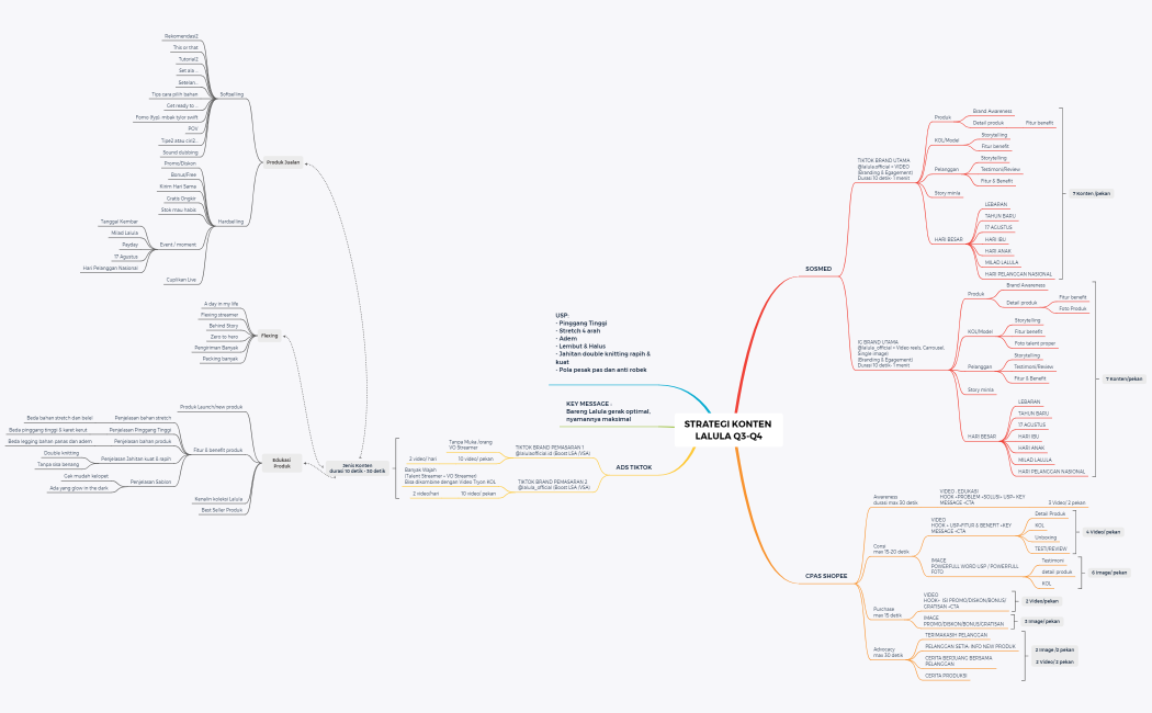
STRATEGI KONTEN LALULA Q3-Q4 2024
STRATEGI KONTEN LALULA Q3-Q4 2024
Halwa Zukhrufa
Free
STRATEGI KONTEN LALULA Q3-Q4 2024
STRATEGI KONTEN LALULA Q3-Q4 2024
Halwa Zukhrufa
Free
STRATEGI KONTEN KURATO Q3-Q4 2024
STRATEGI KONTEN KURATO Q3-Q4 2024
Halwa Zukhrufa
Free
Affiliate Treatment Strategy
Affiliate Treatment Strategy
Halwa Zukhrufa
Free
Marketing Program Kurato 2024
Marketing Program Kurato 2024
Halwa Zukhrufa
Free
STRATEGI KONTEN KURATO Q3-Q4 2024
STRATEGI KONTEN KURATO Q3-Q4 2024
Halwa Zukhrufa
Free