Skip to main content
Haiat Perozzo

Haiat Perozzo

4templates
Sistemi Informativi-Planning
Sistemi Informativi-Planning
Haiat Perozzo
Free
Sistemi Informativi-Planning
Sistemi Informativi-Planning
Haiat Perozzo
Free
Research Program
Research Program
Haiat Perozzo
Free
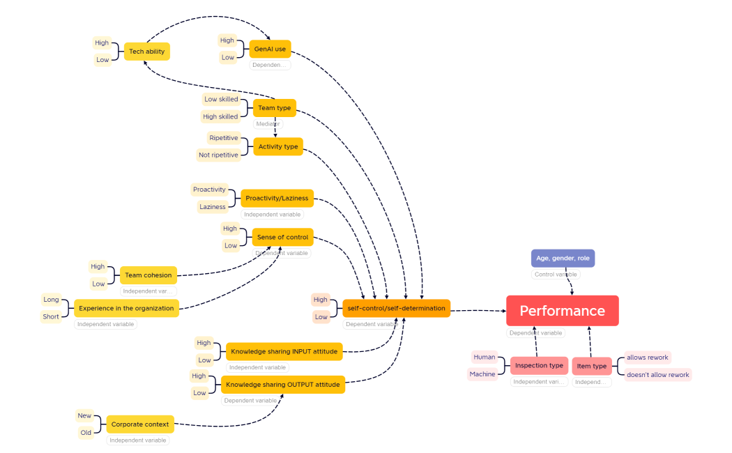
Performance_researchmodel_v1
Performance_researchmodel_v1
Haiat Perozzo
Free