Skip to main content
Home
Download
Pricing
Why Submit?
Submit
Hai Trieu
1
templates
All Prices
All Templates
All Languages
Search templates
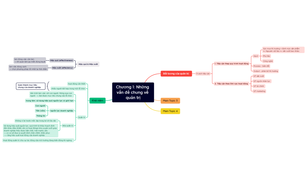
Những vấn đề chung về quản trị
Hai Trieu
Free