Skip to main content
Ha Luong

Ha Luong

22templates
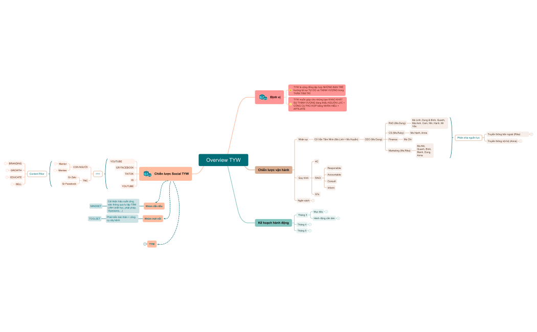
Overview TYW
Overview TYW
Ha Luong
Free
Overview TYW
Overview TYW
Ha Luong
Free
Rosa và Ba Kim
Rosa và Ba Kim
Ha Luong
Free
Strategy Plan 2024
Strategy Plan 2024
Ha Luong
Free
Strategy Plan 2024
Strategy Plan 2024
Ha Luong
Free
Funnel Strategy 2024
Funnel Strategy 2024
Ha Luong
Free
EMAIL MKT UYS
EMAIL MKT UYS
Ha Luong
Free
EMAIL MKT UYS
EMAIL MKT UYS
Ha Luong
Free
EMAIL MKT UYS
EMAIL MKT UYS
Ha Luong
Free