Skip to main content
Héloïse Ruggeri

Héloïse Ruggeri

3templates
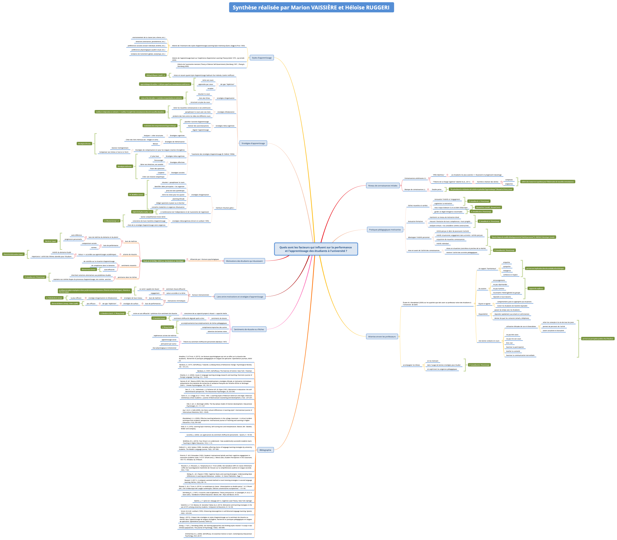
Quels sont les facteurs qui influent sur la performance et l'apprentissage des étudiants à l'université ?
Quels sont les facteurs qui influent sur la performance et l'apprentissage des étudiants à l'université ?
Héloïse Ruggeri
Free
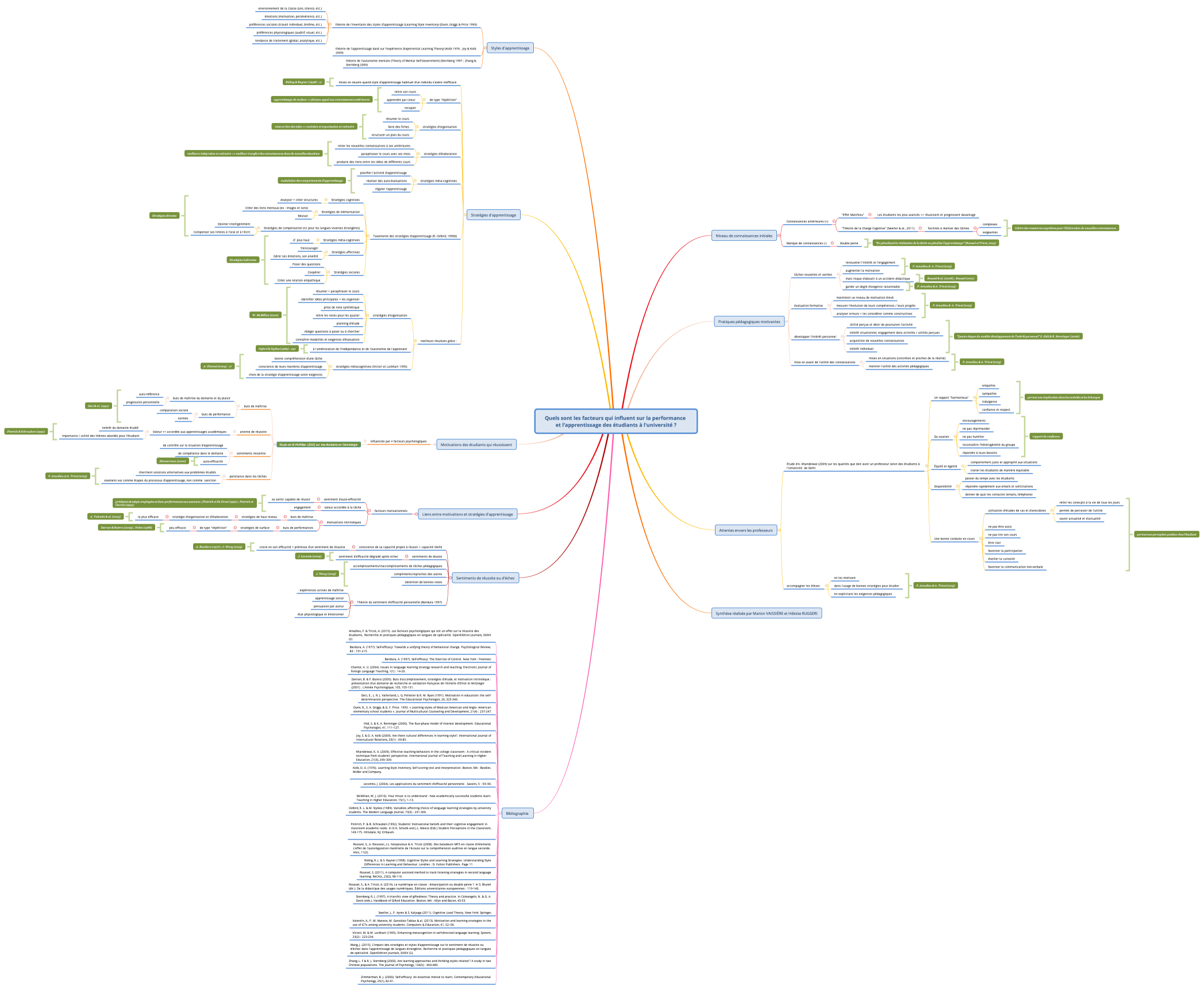
Quels sont les facteurs qui influent sur la performance et l'apprentissage des étudiants à l'université ?
Quels sont les facteurs qui influent sur la performance et l'apprentissage des étudiants à l'université ?
Héloïse Ruggeri
Free
Quels sont les facteurs qui influent sur la performance et l'apprentissage des étudiants à l'université ?
Quels sont les facteurs qui influent sur la performance et l'apprentissage des étudiants à l'université ?
Héloïse Ruggeri
Free