Skip to main content
Home
Download
Pricing
Why Submit?
Submit
Guzel Salimova
3
templates
All Prices
All Templates
All Languages
Search templates
Лист 1
Guzel Salimova
Free
Лист 1
Guzel Salimova
Free
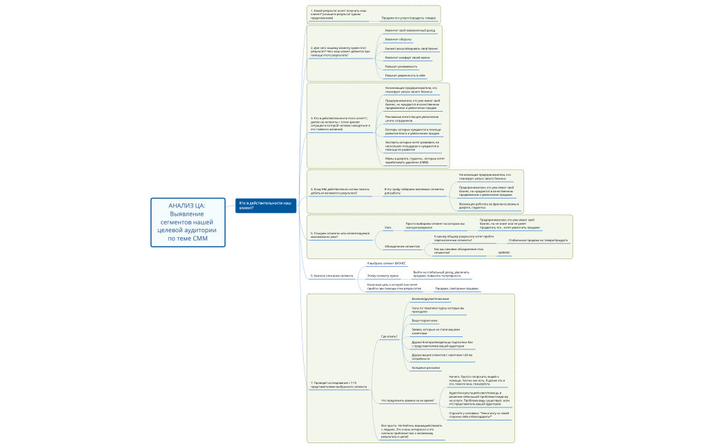
АНАЛИЗ ЦА.xmind
Guzel Salimova
Free