Skip to main content
Greysa Santander

Greysa Santander

22templates
AWS WELL ARCHITECTED FRAMEWORK
AWS WELL ARCHITECTED FRAMEWORK
Greysa Santander
Free
9.2 AWS Snow
9.2 AWS Snow
Greysa Santander
Free
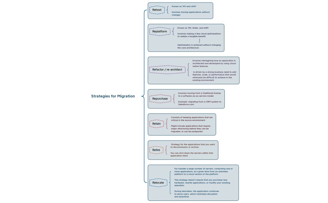
9.1 Migration Strategies
9.1 Migration Strategies
Greysa Santander
Free
9. AWS Cloud Adoption Framework
9. AWS Cloud Adoption Framework
Greysa Santander
Free
8. Pricing and Support
8. Pricing and Support
Greysa Santander
Free
7.Monitoring
7.Monitoring
Greysa Santander
Free
6.1 Security
6.1 Security
Greysa Santander
Free
6. Shared Responsibility Model (1)
6. Shared Responsibility Model (1)
Greysa Santander
Free
5.3 Databases
5.3 Databases
Greysa Santander
Free