Skip to main content
Home
Download
Pricing
Why Submit?
Submit
gpdFsToNCI
2
templates
All Prices
All Templates
All Languages
Search templates
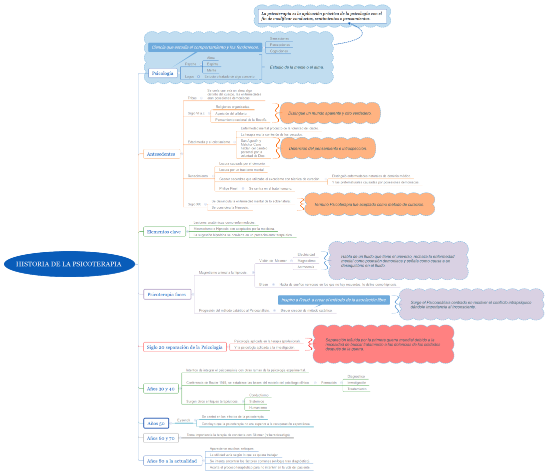
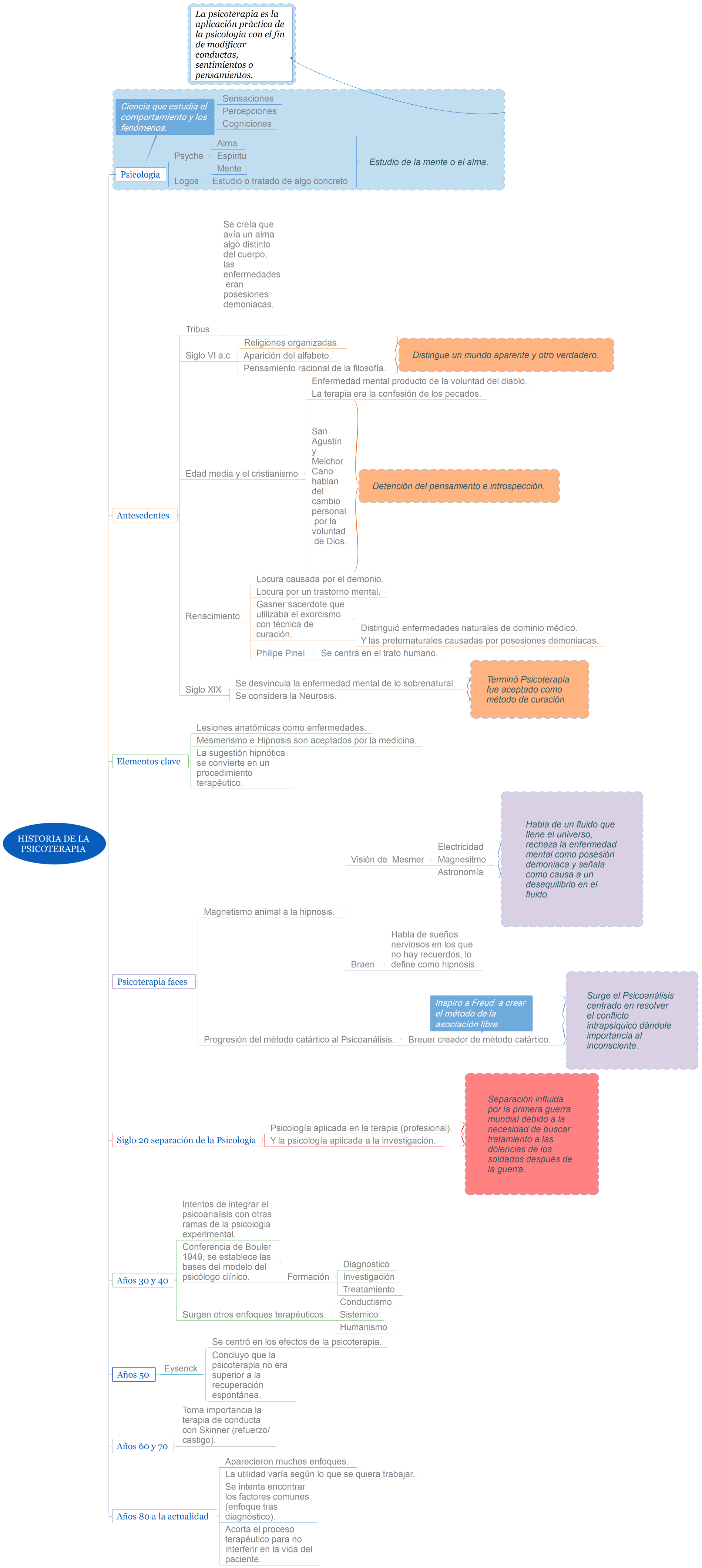
Historia de la Psicoterapia
gpdFsToNCI
Free
Historia de la Psicoterapia
gpdFsToNCI
Free