Skip to main content
Home
Download
Pricing
Why Submit?
Submit
Gowtham S
1
templates
All Prices
All Templates
All Languages
Search templates
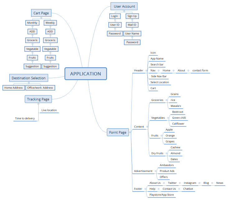
APPLICATION
Gowtham S
Free