Skip to main content
Gianfranco Cuscito

Gianfranco Cuscito

5templates
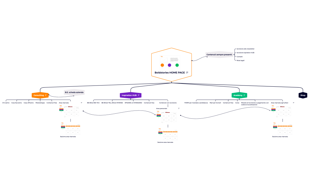
Boldstories HOME PAGE
Boldstories HOME PAGE
Gianfranco Cuscito
Free
Boldstories HOME PAGE
Boldstories HOME PAGE
Gianfranco Cuscito
Free
Home page.xmind
Home page.xmind
Gianfranco Cuscito
Free
Home page.xmind
Home page.xmind
Gianfranco Cuscito
Free
Filtro iniziale home page.xmind
Filtro iniziale home page.xmind
Gianfranco Cuscito
Free