Skip to main content
Home
Download
Pricing
Why Submit?
Submit
fmarines
1
templates
All Prices
All Templates
All Languages
Search templates
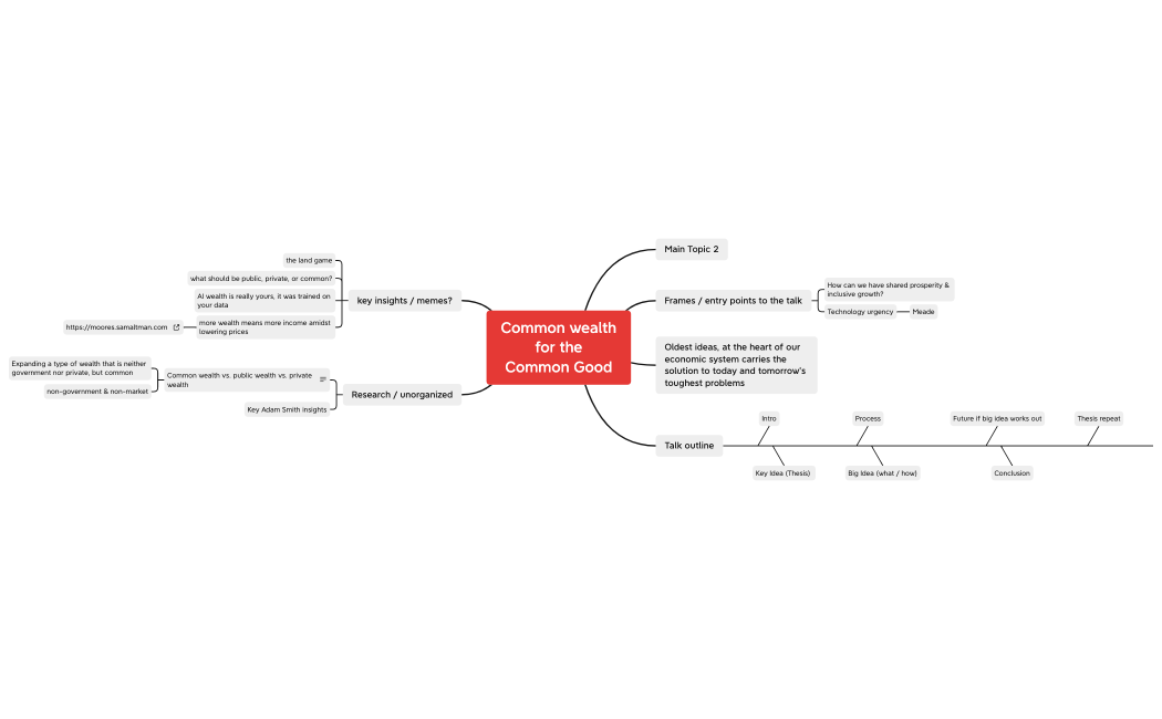
Common wealth for the Common Good.xmind
fmarines
Free