Skip to main content
Felipe Medina

Felipe Medina

2templates
Estructuras y funciones de las organizaciones gubernamentales
Estructuras y funciones de las organizaciones gubernamentales
Felipe Medina
Free
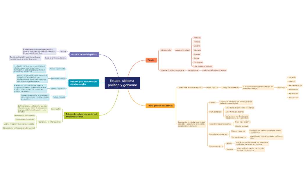
Estado, sistema político y gobierno
Estado, sistema político y gobierno
Felipe Medina
Free