Skip to main content
Home
Download
Pricing
Why Submit?
Submit
Fedor Makarov
1
templates
All Prices
All Templates
All Languages
Search templates
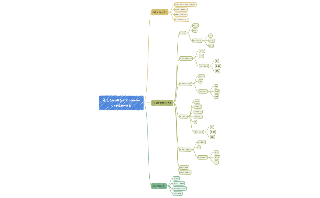
Карта 1
Fedor Makarov
Free