Skip to main content
Home
Download
Pricing
Why Submit?
Submit
EZSmeBOdbY
4
templates
All Prices
All Templates
All Languages
Search templates
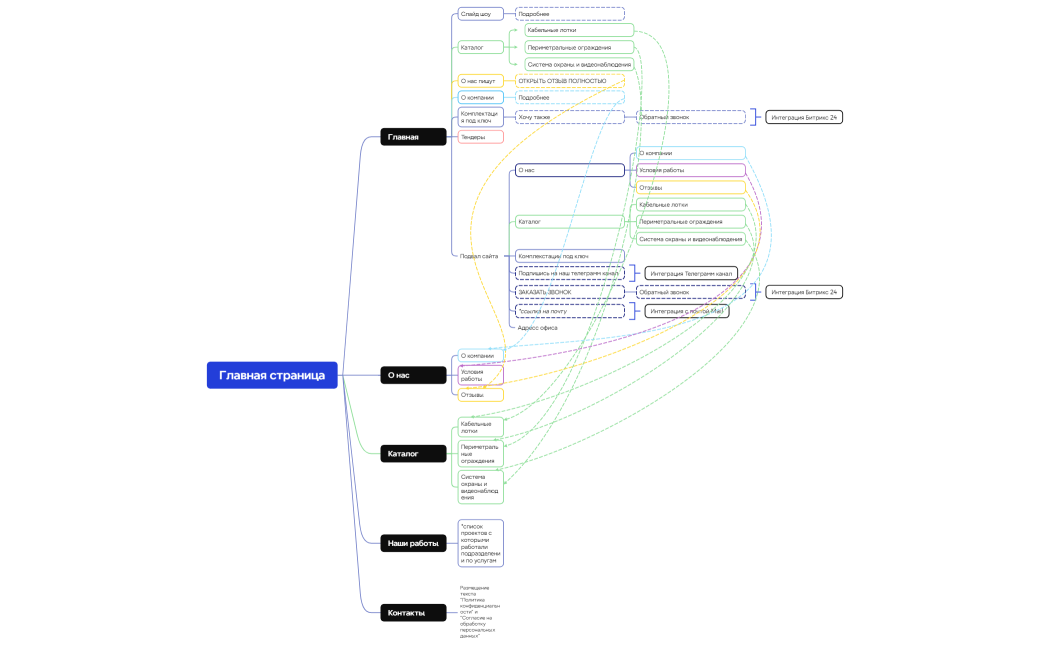
Логическая карта
EZSmeBOdbY
Free
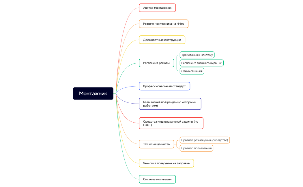
Монтажник
EZSmeBOdbY
Free
Монтажник
EZSmeBOdbY
Free
МОНТАЖНЫЕ РАБОТЫ
EZSmeBOdbY
Free