Skip to main content
Home
Download
Pricing
Why Submit?
Submit
EzKVONvjSi
2
templates
All Prices
All Templates
All Languages
Search templates
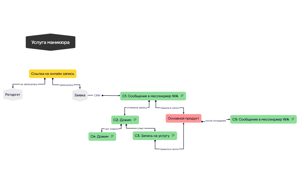
Услуга маникюра
EzKVONvjSi
Free
Услуга маникюра
EzKVONvjSi
Free