Skip to main content
Home
Download
Pricing
Why Submit?
Submit
EzffjdiOVs
4
templates
All Prices
All Templates
All Languages
Search templates
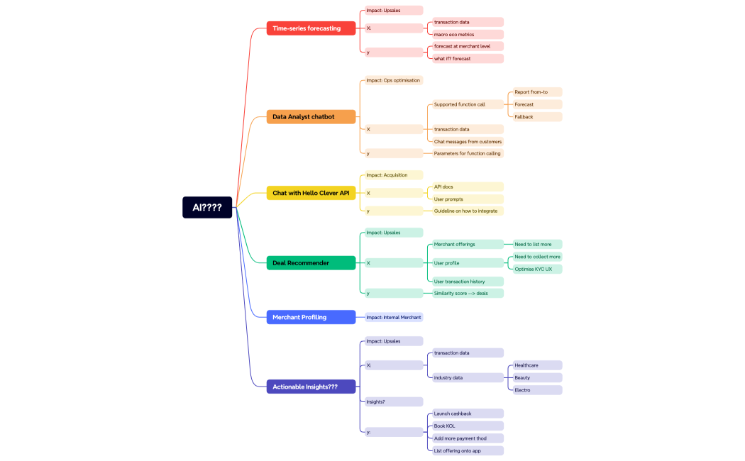
AI product brainstorming
EzffjdiOVs
Free
Suppliers
EzffjdiOVs
Free
Map 1
EzffjdiOVs
Free
2023 Roadmap.xmind
EzffjdiOVs
Free