Skip to main content
EySVvsfHip

EySVvsfHip

5templates
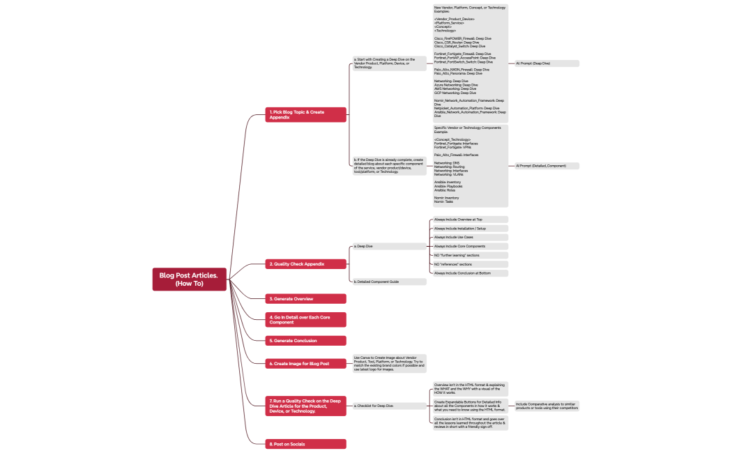
Blog Post Articles. (How To)
Blog Post Articles. (How To)
EySVvsfHip
Free
Learning Plan
Learning Plan
EySVvsfHip
Free
Blog Post Articles. (How To)
Blog Post Articles. (How To)
EySVvsfHip
Free
MantraNetworking
MantraNetworking
EySVvsfHip
Free
NetBox Deep Dive 2
NetBox Deep Dive 2
EySVvsfHip
Free