Skip to main content
Home
Download
Pricing
Why Submit?
Submit
EyLNcatWSi
1
templates
All Prices
All Templates
All Languages
Search templates
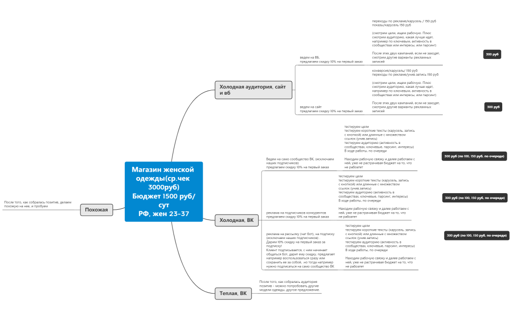
запуск женской одежды
EyLNcatWSi
Free