Skip to main content
Home
Download
Pricing
Why Submit?
Submit
EyCePLsvhW
1
templates
All Prices
All Templates
All Languages
Search templates
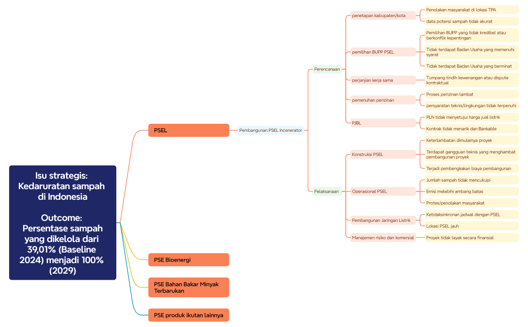
Persentase sampahyang dikelola dari 39,01% (Baseline 2024) menjadi 100% (2029)
EyCePLsvhW
Free