Skip to main content
Home
Download
Pricing
Why Submit?
Submit
ExuxHLARVp
3
templates
All Prices
All Templates
All Languages
Search templates
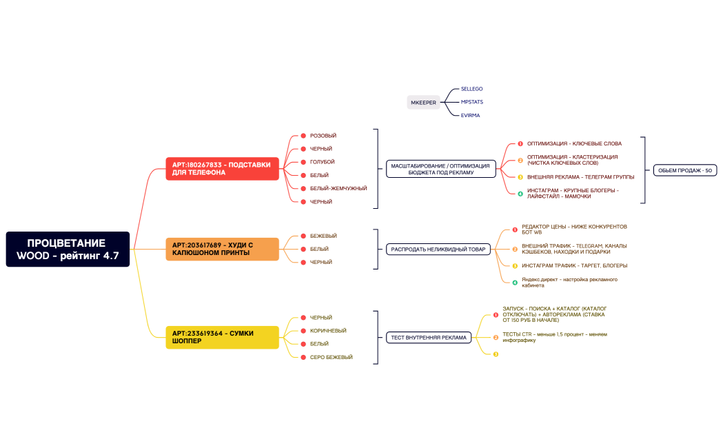
ПРОЦВЕТАНИЕ WOOD - рейтинг 4.7
ExuxHLARVp
Free
ПРОЦВЕТАНИЕ WOOD - рейтинг 4.7
ExuxHLARVp
Free
Карта 1
ExuxHLARVp
Free