Skip to main content
Home
Download
Pricing
Why Submit?
Submit
ExKPNFmoJg
2
templates
All Prices
All Templates
All Languages
Search templates
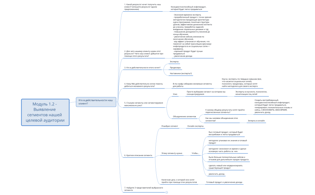
Методология продукта. Анастасия Ширшова
ExKPNFmoJg
Free
Выявление_сегментов_нашей_целевой_аудитории
ExKPNFmoJg
Free