Skip to main content
ExhztOtndE

ExhztOtndE

9templates
Без названия 2
Без названия 2
ExhztOtndE
Free
Без названия 2
Без названия 2
ExhztOtndE
Free
Без названия 2
Без названия 2
ExhztOtndE
Free
Регина ивент-менеджер
Регина ивент-менеджер
ExhztOtndE
Free
%D0%BF%D1%80%D0%BE%D0%B3%D1%80%D0%B5%D0%B2%20%D0%BC%D0%B0%D0%BA%D1%81%D0%B8%D0%BC
%D0%BF%D1%80%D0%BE%D0%B3%D1%80%D0%B5%D0%B2%20%D0%BC%D0%B0%D0%BA%D1%81%D0%B8%D0%BC
ExhztOtndE
Free
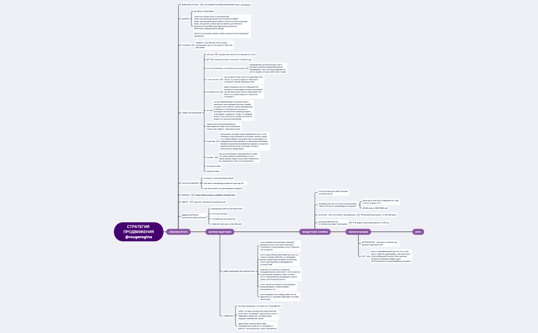
СТРАТЕГИЯ ПРОВИЖЕНИЯ В РИЛС
СТРАТЕГИЯ ПРОВИЖЕНИЯ В РИЛС
ExhztOtndE
Free
Стратегия запуска
Стратегия запуска
ExhztOtndE
Free
АВГУСТ ЗАПУСК ГРОУ
АВГУСТ ЗАПУСК ГРОУ
ExhztOtndE
Free
прогрев максим
прогрев максим
ExhztOtndE
Free