Skip to main content
Home
Download
Pricing
Why Submit?
Submit
EWTufngavd
3
templates
All Prices
All Templates
All Languages
Search templates
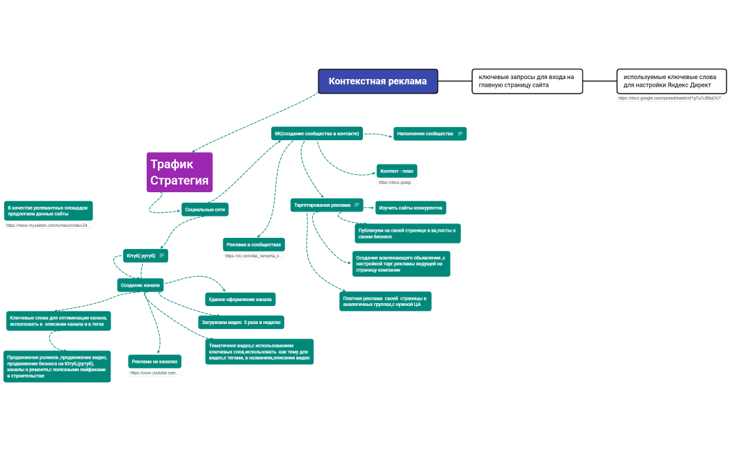
Контекстная реклама
EWTufngavd
Free
стратегия писем полная.xmind 1
EWTufngavd
Free
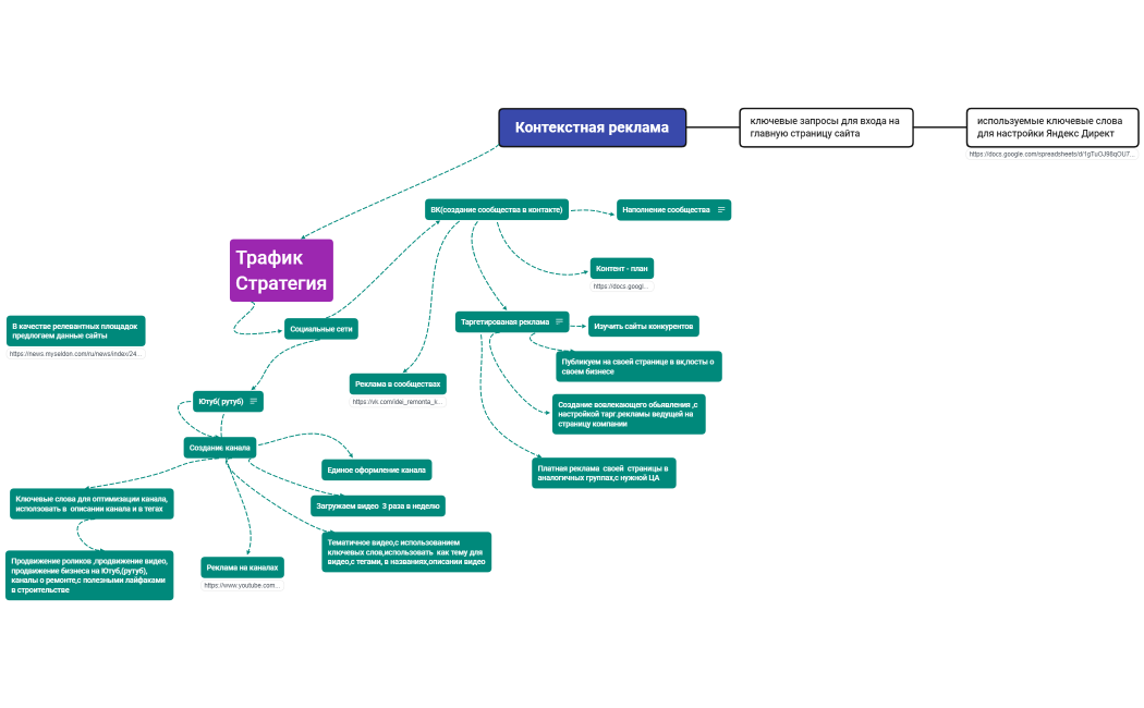
Контекстная реклама
EWTufngavd
Free