Skip to main content
EwpxReiszu

EwpxReiszu

2templates
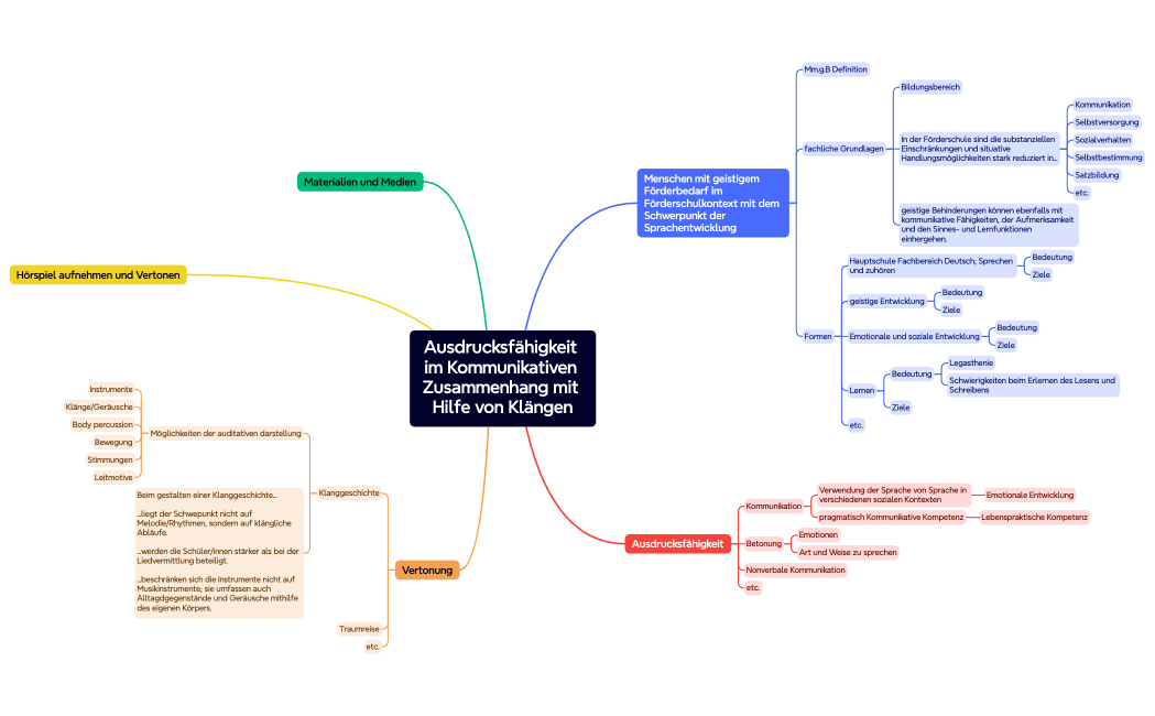
Ausdrucksfähigkeit im Kommunikativen Zusammenhang mit Hilfe von Klängen
Ausdrucksfähigkeit im Kommunikativen Zusammenhang mit Hilfe von Klängen
EwpxReiszu
Free
Ausdrucksfähigkeit im Kommunikativen Zusammenhang mit Hilfe von Klängen
Ausdrucksfähigkeit im Kommunikativen Zusammenhang mit Hilfe von Klängen
EwpxReiszu
Free