Skip to main content
Home
Download
Pricing
Why Submit?
Submit
EWgRgRkoAQ
2
templates
All Prices
All Templates
All Languages
Search templates
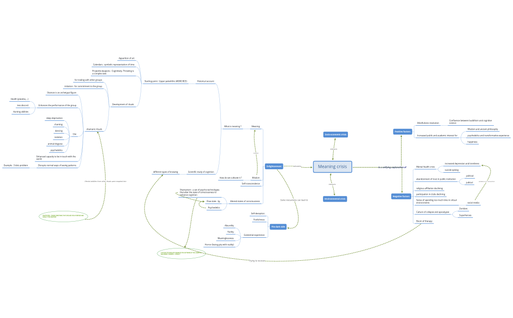
Meaning Crisis
EWgRgRkoAQ
Free
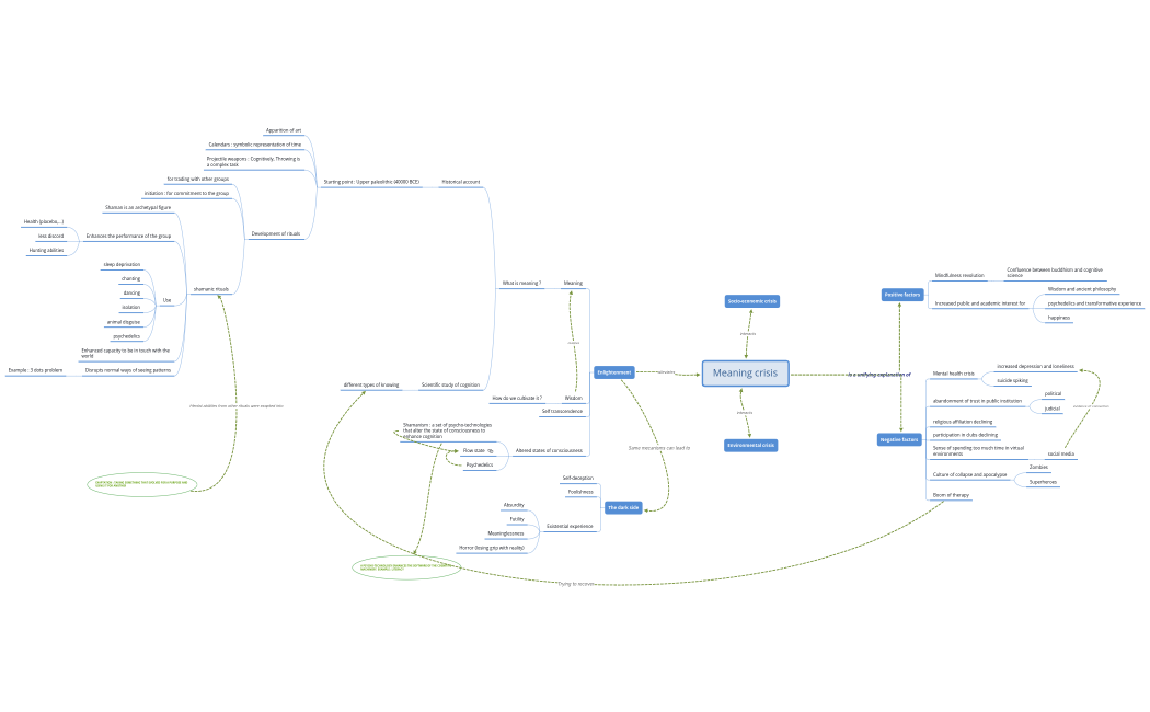
Meaning Crisis
EWgRgRkoAQ
Free