Skip to main content
Home
Download
Pricing
Why Submit?
Submit
EwfopngYGr
5
templates
All Prices
All Templates
All Languages
Search templates
Map 1
EwfopngYGr
Free
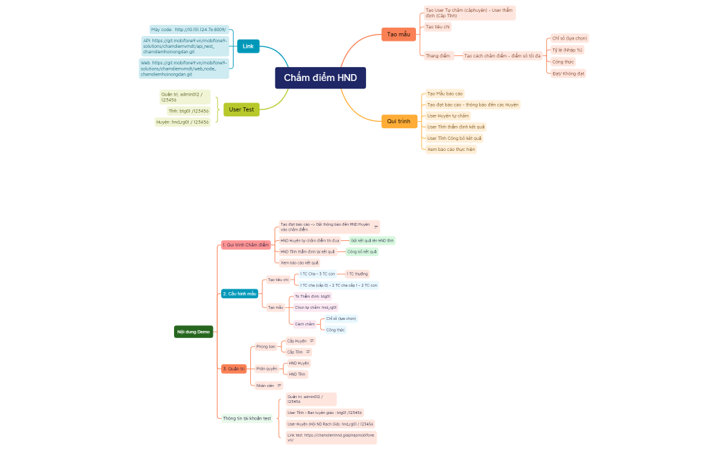
Chấm điểm HND.xmind
EwfopngYGr
Free
SMS tặng quà
EwfopngYGr
Free
Tặng quà Bảo hiểm
EwfopngYGr
Free
SMS tặng quà
EwfopngYGr
Free