Skip to main content
Home
Download
Pricing
Why Submit?
Submit
EvyTZaawBl
1
templates
All Prices
All Templates
All Languages
Search templates
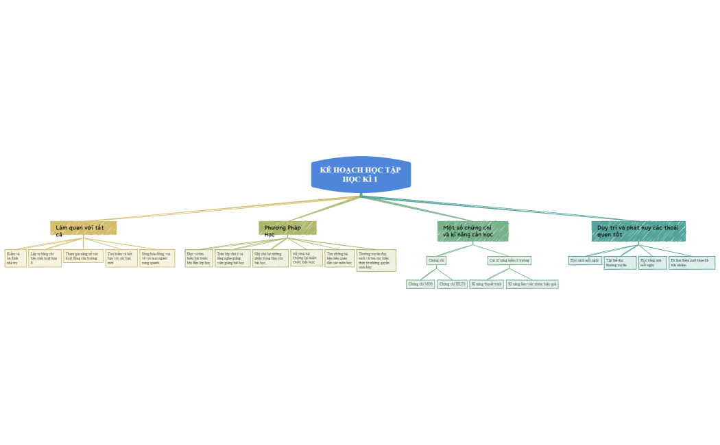
KẾ HOẠCH HỌC TẬP HỌC KÌ 1
EvyTZaawBl
Free