Skip to main content
EVxabBSuqC

EVxabBSuqC

8templates
Логическая карта
Логическая карта
EVxabBSuqC
Free
Вебинарная воронка. Вебинар структурасы
Вебинарная воронка. Вебинар структурасы
EVxabBSuqC
Free
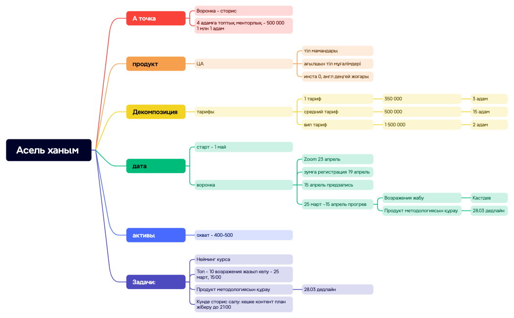
Асель ханым
Асель ханым
EVxabBSuqC
Free
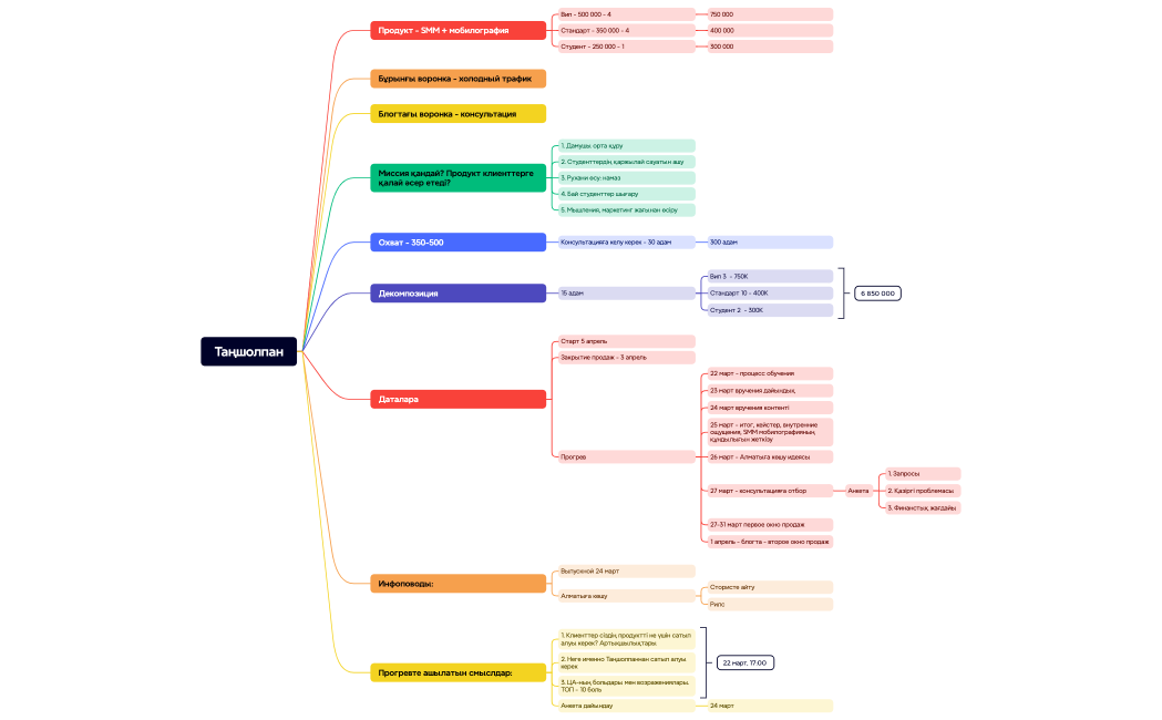
Таңшолпан
Таңшолпан
EVxabBSuqC
Free
Вебинарная воронка. Вебинар структурасы
Вебинарная воронка. Вебинар структурасы
EVxabBSuqC
Free
Игропрактика
Игропрактика
EVxabBSuqC
Free
Стратегия
Стратегия
EVxabBSuqC
Free
Фудфлористика
Фудфлористика
EVxabBSuqC
Free