Skip to main content
Home
Download
Pricing
Why Submit?
Submit
evgeniya G
7
templates
All Prices
All Templates
All Languages
Search templates
массаж
evgeniya G
Free
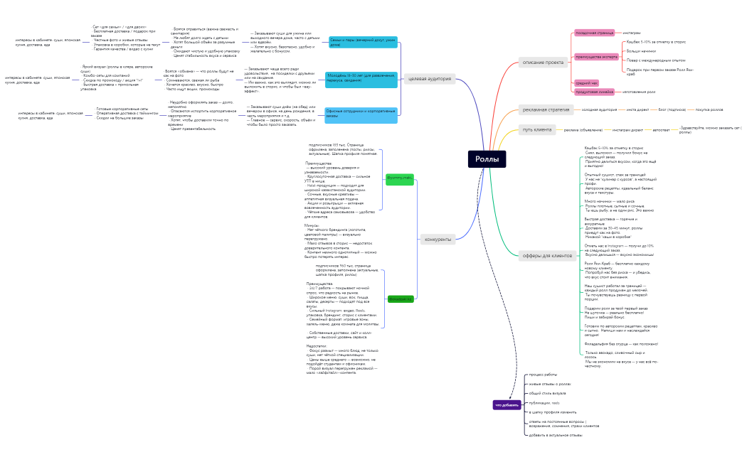
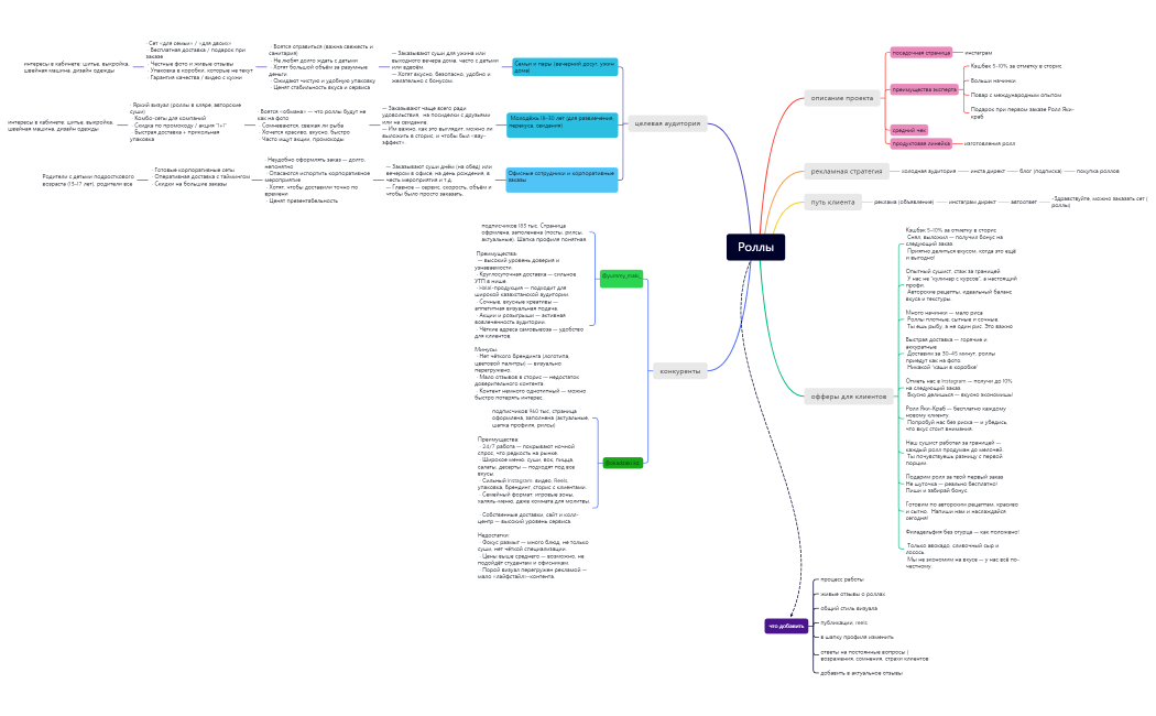
суши роллы1
evgeniya G
Free
суши роллы
evgeniya G
Free
суши роллы
evgeniya G
Free
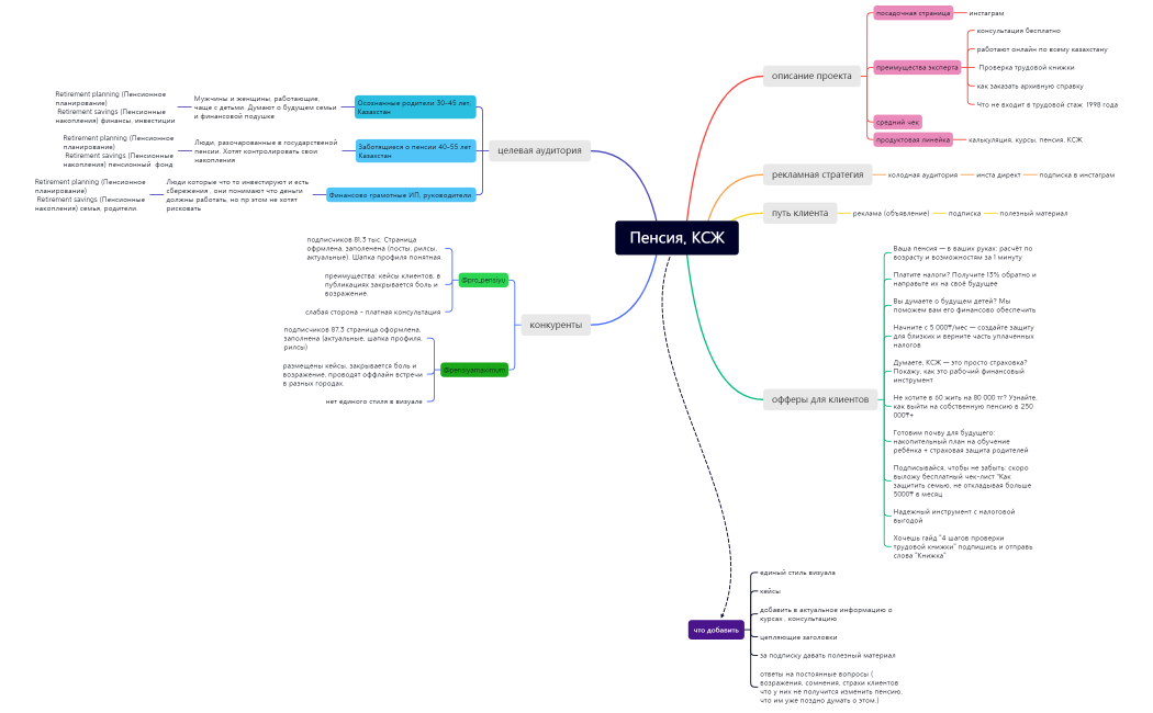
1 Пенсия, КСЖ
evgeniya G
Free
перманент
evgeniya G
Free
перманент
evgeniya G
Free